2018田園綜合體申報方法
發布日期:2019-06-18 點擊數:176
一、申報時間
田園綜合體申報時間是2018年6月底前,具體方案提交為7月中旬。
省級田園綜合體申報時間按照各省財政廳文件執行。
二、申報部門
田園綜合體申報部門:財政部農業司(國務院農村綜改辦)、國家農發辦。
省級田園綜合體申報部門多為財政廳農發辦。
三、申報條件
——7大必備條件,6大不予立項
(一)7大必備條件
1、功能定位準確
圍繞有基礎、有優勢、有特色、有規模、有潛力的鄉村和產業,按照農田田園化、產業融合化、城鄉一體化的發展路徑,以自然村落、特色片區為開發單元,全域統籌開發,全面完善基礎設施。突出農業為基礎的產業融合、輻射帶動等主體功能,具備循環農業、創意農業、農事體驗一體化發展的基礎和前景。明確農村集體組織在建設田園綜合體中的功能定位,充分發揮其在開發集體資源、發展集體經濟、服務集體成員等方面的作用。
2、基礎條件較優
區域范圍內農業基礎設施較為完備,農村特色優勢產業基礎較好,區位條件優越,核心區集中連片,發展潛力較大;已自籌資金投入較大且有持續投入能力,建設規劃能積極引入先進生產要素和社會資本,發展思路清晰;農民合作組織比較健全,規模經營顯著,龍頭企業帶動力強,與村集體組織、農民及農民合作社建立了比較密切的利益聯結機制。
3、生態環境良好
能落實綠色發展理念,保留青山綠水,積極推進山水田林湖整體保護、綜合治理,踐行看得見山、望得到水、記得住鄉愁的生產生活方式。農業清潔生產基礎較好,農業環境突出問題得到有效治理。
4、政策措施有力
地方政府積極性高,在用地保障、財政扶持、金融服務、科技創新應用、人才支撐等方面有明確舉措,水、電、路、網絡等基礎設施完備。建設主體清晰,管理方式創新,搭建了政府引導、市場主導的建設格局。積極在田園綜合體建設用地保障機制等方面作出探索,為產業發展和田園綜合體建設提供條件。
5、投融資機制明確
積極創新財政投入使用方式,探索推廣政府和社會資本合作,綜合考慮運用先建后補、貼息、以獎代補、擔保補貼、風險補償金等,撬動金融和社會資本投向田園綜合體建設。鼓勵各類金融機構加大金融支持田園綜合體建設力度,積極統籌各渠道支農資金支持田園綜合體建設。嚴控政府債務風險和村級組織債務風險,不新增債務負擔。
6、運行管理順暢
根據當地主導產業規劃和新型經營主體發展培育水平,因地制宜探索田園綜合體的建設模式和運營管理模式。可采取村集體組織、合作組織、龍頭企業等共同參與建設田園綜合體,盤活存量資源、調動各方積極性,通過創新機制激發田園綜合體建設和運行內生動力。
7、帶動作用顯著
以農村集體組織、農民合作社為主要載體,組織引導農民參與建設管理,保障原住農民的參與權和受益權,實現田園綜合體的共建共享。通過構建股份合作、財政資金股權量化等模式,創新農民利益共享機制,讓農民分享產業增值收益。
(二)不予立項的六類情況
1、未突出以農為本,項目布局和業態發展上與農業未能有機融合,以非農業產業為主導產業;
2、不符合產業發展政策;
3、資源環境承載能力較差;
4、違反國家土地管理使用相關法律法規,違規進行房地產開發和私人莊園會所建設;
5、鄉、村舉債搞建設;
6、存在大拆大建、盲目鋪攤子等情況。
五、申報資料
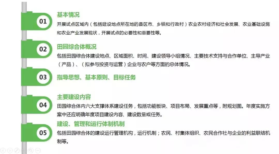
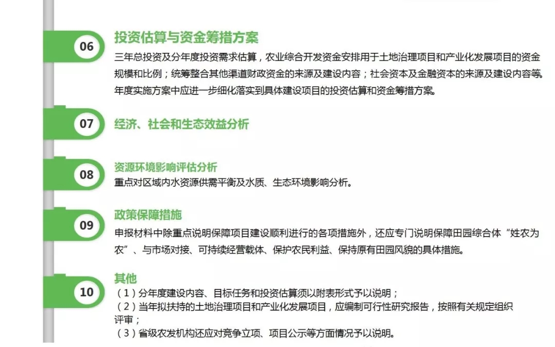
•田園綜合體,需要報送試點三年規劃及年度實施方案。
•省級田園綜合體,按照各省財政廳文件執行,多提供項目可行性研究報告。
方案的具體編制大綱如下:
六、資金扶持額度
•田園綜合體:3億元資金扶持,實行先建后補,分批撥付。
•省級田園綜合體:根據各省具體情況,3000-6000萬不等。
七、部分省份申報政策
上一篇:讓農民的“幸福路”從發展鄉村旅游走起!下一篇:【綠道案例】遵義游樂園——黔北最大的游樂園
田園綜合體申報時間是2018年6月底前,具體方案提交為7月中旬。
省級田園綜合體申報時間按照各省財政廳文件執行。
二、申報部門
田園綜合體申報部門:財政部農業司(國務院農村綜改辦)、國家農發辦。
省級田園綜合體申報部門多為財政廳農發辦。
三、申報條件
——7大必備條件,6大不予立項
(一)7大必備條件
1、功能定位準確
圍繞有基礎、有優勢、有特色、有規模、有潛力的鄉村和產業,按照農田田園化、產業融合化、城鄉一體化的發展路徑,以自然村落、特色片區為開發單元,全域統籌開發,全面完善基礎設施。突出農業為基礎的產業融合、輻射帶動等主體功能,具備循環農業、創意農業、農事體驗一體化發展的基礎和前景。明確農村集體組織在建設田園綜合體中的功能定位,充分發揮其在開發集體資源、發展集體經濟、服務集體成員等方面的作用。
2、基礎條件較優
區域范圍內農業基礎設施較為完備,農村特色優勢產業基礎較好,區位條件優越,核心區集中連片,發展潛力較大;已自籌資金投入較大且有持續投入能力,建設規劃能積極引入先進生產要素和社會資本,發展思路清晰;農民合作組織比較健全,規模經營顯著,龍頭企業帶動力強,與村集體組織、農民及農民合作社建立了比較密切的利益聯結機制。
3、生態環境良好
能落實綠色發展理念,保留青山綠水,積極推進山水田林湖整體保護、綜合治理,踐行看得見山、望得到水、記得住鄉愁的生產生活方式。農業清潔生產基礎較好,農業環境突出問題得到有效治理。
4、政策措施有力
地方政府積極性高,在用地保障、財政扶持、金融服務、科技創新應用、人才支撐等方面有明確舉措,水、電、路、網絡等基礎設施完備。建設主體清晰,管理方式創新,搭建了政府引導、市場主導的建設格局。積極在田園綜合體建設用地保障機制等方面作出探索,為產業發展和田園綜合體建設提供條件。
5、投融資機制明確
積極創新財政投入使用方式,探索推廣政府和社會資本合作,綜合考慮運用先建后補、貼息、以獎代補、擔保補貼、風險補償金等,撬動金融和社會資本投向田園綜合體建設。鼓勵各類金融機構加大金融支持田園綜合體建設力度,積極統籌各渠道支農資金支持田園綜合體建設。嚴控政府債務風險和村級組織債務風險,不新增債務負擔。
6、運行管理順暢
根據當地主導產業規劃和新型經營主體發展培育水平,因地制宜探索田園綜合體的建設模式和運營管理模式。可采取村集體組織、合作組織、龍頭企業等共同參與建設田園綜合體,盤活存量資源、調動各方積極性,通過創新機制激發田園綜合體建設和運行內生動力。
7、帶動作用顯著
以農村集體組織、農民合作社為主要載體,組織引導農民參與建設管理,保障原住農民的參與權和受益權,實現田園綜合體的共建共享。通過構建股份合作、財政資金股權量化等模式,創新農民利益共享機制,讓農民分享產業增值收益。
(二)不予立項的六類情況
1、未突出以農為本,項目布局和業態發展上與農業未能有機融合,以非農業產業為主導產業;
2、不符合產業發展政策;
3、資源環境承載能力較差;
4、違反國家土地管理使用相關法律法規,違規進行房地產開發和私人莊園會所建設;
5、鄉、村舉債搞建設;
6、存在大拆大建、盲目鋪攤子等情況。

五、申報資料
•田園綜合體,需要報送試點三年規劃及年度實施方案。
•省級田園綜合體,按照各省財政廳文件執行,多提供項目可行性研究報告。
方案的具體編制大綱如下:


•田園綜合體:3億元資金扶持,實行先建后補,分批撥付。
•省級田園綜合體:根據各省具體情況,3000-6000萬不等。


上一篇:讓農民的“幸福路”從發展鄉村旅游走起!下一篇:【綠道案例】遵義游樂園——黔北最大的游樂園
相關內容
